R-CMD-check

flow

{flow} provides tools to visualize as flow diagrams the logic of functions, expressions or scripts and ease debugging.

Use cases are :

Installation

Install from CRAN with:

install.packages("flow")

Or install development version from github:

remotes::install_github("moodymudskipper/flow")

Example

library(flow)

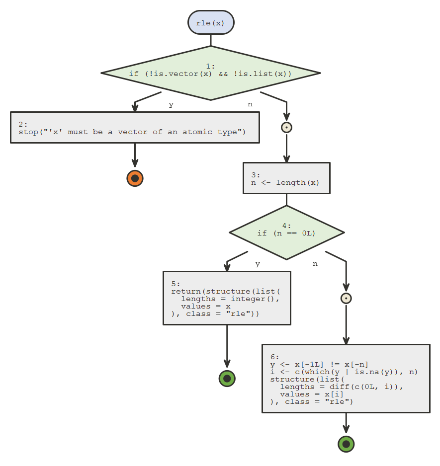
Using default nomnoml engine

flow_view(rle)
nomnoml

Using plantuml engine (make sure the {plantuml} package is installed).

flow_view(rle, engine = "plantuml")
plantuml

Additional functions

See more in vignettes.

Notes

Make sure to check the vignettes for a detailed breakdown of all features.

{flow} is built on top of Javier Luraschi’s {nomnoml} package, and Rainer M Krug ’s {plantuml} package, the latter only available from github at the moment.