detectseparation

CRAN status Licence R-CMD-check Codecov test coverage

detectseparation provides pre-fit and post-fit methods for the detection of separation and of infinite maximum likelihood estimates in binomial response generalized linear models.

The key methods are detect_infinite_estimates(), detect_separation() and check_infinite_estimates().

Installation

You can install the released version of detectseparation from CRAN with:

install.packages("detectseparation")

and the development version from GitHub with:

# install.packages("devtools")
devtools::install_github("ikosmidis/detectseparation", ref = "develop")

Detecting and checking for Infinite maximum likelihood estimates

Heinze and Schemper (2002) used a logistic regression model to analyze data from a study on endometrial cancer (see, Agresti 2015, sec. 5.7 or ?endometrial for more details on the data set). Below, we refit the model in Heinze and Schemper (2002) in order to demonstrate the functionality that detectseparation provides.

library("detectseparation")
data("endometrial", package = "detectseparation")
endo_glm <- glm(HG ~ NV + PI + EH, family = binomial(), data = endometrial)
theta_mle <- coef(endo_glm)
summary(endo_glm)
#> 
#> Call:
#> glm(formula = HG ~ NV + PI + EH, family = binomial(), data = endometrial)
#> 
#> Coefficients:
#>               Estimate Std. Error z value Pr(>|z|)    
#> (Intercept)    4.30452    1.63730   2.629 0.008563 ** 
#> NV            18.18556 1715.75089   0.011 0.991543    
#> PI            -0.04218    0.04433  -0.952 0.341333    
#> EH            -2.90261    0.84555  -3.433 0.000597 ***
#> ---
#> Signif. codes:  0 '***' 0.001 '**' 0.01 '*' 0.05 '.' 0.1 ' ' 1
#> 
#> (Dispersion parameter for binomial family taken to be 1)
#> 
#>     Null deviance: 104.903  on 78  degrees of freedom
#> Residual deviance:  55.393  on 75  degrees of freedom
#> AIC: 63.393
#> 
#> Number of Fisher Scoring iterations: 17

The maximum likelihood (ML) estimate of the parameter for NV is actually infinite. The reported, apparently finite value is merely due to false convergence of the iterative estimation procedure. The same is true for the estimated standard error, and, hence the value 0.011 for the z-statistic cannot be trusted for inference on the size of the effect for NV.

detect_separation()

detect_separation() is a pre-fit method, in the sense that it does not need to estimate the model to detect separation and/or identify infinite estimates. For example,

endo_sep <- glm(HG ~ NV + PI + EH, data = endometrial,
                family = binomial("logit"),
                method = "detect_separation")
endo_sep
#> Implementation: ROI | Solver: lpsolve 
#> Separation: TRUE 
#> Existence of maximum likelihood estimates
#> (Intercept)          NV          PI          EH 
#>           0         Inf           0           0 
#> 0: finite value, Inf: infinity, -Inf: -infinity

So, the actual maximum likelihood estimates are

coef(endo_glm) + coef(endo_sep)
#> (Intercept)          NV          PI          EH 
#>   4.3045178         Inf  -0.0421834  -2.9026056

and the estimated standard errors are

coef(summary(endo_glm))[, "Std. Error"] + abs(coef(endo_sep))
#> (Intercept)          NV          PI          EH 
#>  1.63729861         Inf  0.04433196  0.84555156

We can ask detect_separation() not only to detect separation, but also, if separation is detected, to solve an additional linear program to check whether separation is complete or quasi-complete. We do this by setting separation_type = TRUE in the glm() call

glm(HG ~ NV + PI + EH, data = endometrial, family = binomial("logit"),
    method = "detect_separation", separation_type = TRUE)
#> Implementation: ROI | Solver: lpsolve 
#> Separation: TRUE (quasi-complete)
#> Existence of maximum likelihood estimates
#> (Intercept)          NV          PI          EH 
#>           0         Inf           0           0 
#> 0: finite value, Inf: infinity, -Inf: -infinity

We can of course, simply, use the update method on the glm object, if that is available, and change the method argument with any extra options. For example,

update(endo_glm, method = "detect_separation", separation_type = TRUE)
#> Implementation: ROI | Solver: lpsolve 
#> Separation: TRUE (quasi-complete)
#> Existence of maximum likelihood estimates
#> (Intercept)          NV          PI          EH 
#>           0         Inf           0           0 
#> 0: finite value, Inf: infinity, -Inf: -infinity

check_infinite_estimates()

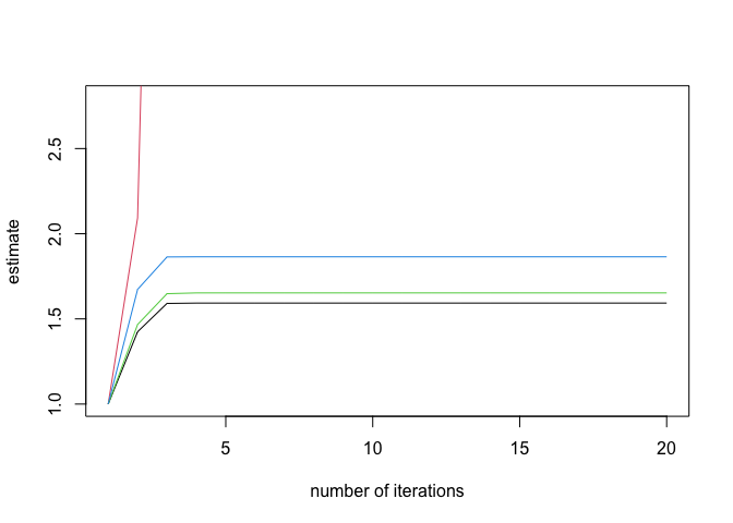
Lesaffre and Albert (1989, sec. 4) describe a procedure that can hint on the occurrence of infinite estimates. In particular, the model is successively refitted, by increasing the maximum number of allowed iteratively re-weighted least squares iterations at each step. The estimated asymptotic standard errors from each step are, then, divided to the corresponding ones from the first fit. If the sequence of ratios diverges, then the maximum likelihood estimate of the corresponding parameter is minus or plus infinity. The following code chunk applies this process to endo_glm.

(inf_check <- check_infinite_estimates(endo_glm))
#>       (Intercept)           NV       PI       EH
#>  [1,]    1.000000 1.000000e+00 1.000000 1.000000
#>  [2,]    1.424352 2.092407e+00 1.466885 1.672979
#>  [3,]    1.590802 8.822303e+00 1.648003 1.863563
#>  [4,]    1.592818 6.494231e+01 1.652508 1.864476
#>  [5,]    1.592855 7.911035e+02 1.652591 1.864492
#>  [6,]    1.592855 1.588973e+04 1.652592 1.864493
#>  [7,]    1.592855 5.298760e+05 1.652592 1.864493
#>  [8,]    1.592855 2.332822e+07 1.652592 1.864493
#>  [9,]    1.592855 2.332822e+07 1.652592 1.864493
#> [10,]    1.592855 2.332822e+07 1.652592 1.864493
#> [11,]    1.592855 2.332822e+07 1.652592 1.864493
#> [12,]    1.592855 2.332822e+07 1.652592 1.864493
#> [13,]    1.592855 2.332822e+07 1.652592 1.864493
#> [14,]    1.592855 2.332822e+07 1.652592 1.864493
#> [15,]    1.592855 2.332822e+07 1.652592 1.864493
#> [16,]    1.592855 2.332822e+07 1.652592 1.864493
#> [17,]    1.592855 2.332822e+07 1.652592 1.864493
#> [18,]    1.592855 2.332822e+07 1.652592 1.864493
#> [19,]    1.592855 2.332822e+07 1.652592 1.864493
#> [20,]    1.592855 2.332822e+07 1.652592 1.864493
#> attr(,"class")
#> [1] "inf_check"
plot(inf_check)

References

Agresti, A. 2015. Foundations of Linear and Generalized Linear Models. Wiley Series in Probability and Statistics. Wiley.

Heinze, G., and M. Schemper. 2002. “A Solution to the Problem of Separation in Logistic Regression.” Statistics in Medicine 21: 2409–19.

Lesaffre, E., and A. Albert. 1989. “Partial Separation in Logistic Discrimination.” Journal of the Royal Statistical Society. Series B (Methodological) 51 (1): 109–16. https://www.jstor.org/stable/2345845.