automatedtest automatical test function

Cran Version R-CMD-check CRAN Downloads

Automatically select and run the best statistical test for your data with just one line of code. Supporting one-sample-tests, two-sample-tests, multiple-sample-tests, and even correlations! automatedtests

What is automatedtest?

automatedtests is an R package designed to simplify statistical testing. It automatically analyzes your data, determines the most fitting statistical test (based on structure and content), and executes it. shortening the time spent deciding what test to use.

The package supports tidy data frames and a set of numeric/categorical vectors! non tidy data will have to be reshaped.

Features

Supported Tests

number test
1 One-proportion test
2 Chi-square goodness-of-fit test
3 One-sample Student’s t-test
4 One-sample Wilcoxon test
5 Multiple linear regression
6 Binary logistic regression
7 Multinomial logistic regression
8 Pearson correlation
9 Spearman’s rank correlation
10 Cochran’s Q test
11 McNemar’s test
12 Fisher’s exact test
13 Chi-square test of independence
14 Student’s t-test for independent samples
15 Welch’s t-test for independent samples
16 Mann-Whitney U test
17 Student’s t-test for paired samples
18 Wilcoxon signed-rank test
19 One-way ANOVA
20 Welch’s ANOVA
21 Repeated measures ANOVA
22 Kruskal-Wallis test
23 Friedman test

Installation

You can install the package from CRAN:

install.packages("automatedtests")

# Load library
library(automatedtests)

Usage

Using a data frame

# Automatically runs appropriate test(s) on the cars dataset
test1 <- automatical_test(cars)

# Get quick overview
test1

# Get detailed results
test1$get_result()

Using individual vectors

# Compare Sepal.Length across Species
test2 <- automatical_test(iris$Species, iris$Sepal.Length)
test2$get_result()

One-sample tests

# Compare a numeric vector to a fixed value
automatical_test(c(3, 5, 4, 6, 7), compare_to = 5)

Arguments

Argument Description
... A data frame or multiple equal-length vectors
compare_to Value to compare against in one-sample tests (numeric or assumed uniform for categorical data)
identifiers Logical; if TRUE, the first column is treated as identifiers and excluded from testing
paired Logical; if TRUE, the test will become paired, by default FALSE

Output

Returns an object of class AutomatedTest with methods and properties like:

coefficient     – strength and direction of predictor effects  
r               – strength and direction of correlation  
mean difference – size of difference between group means  
statistic       – test statistic indicating group difference or association  
F statistic     – variance ratio across group means  
proportion      – estimated proportion of successes in a sample  
non-existent    – no interpretable strength measure available  

Example Output

# Automated Test:
# Data:  speed, dist 
# Test:  Spearman's rank correlation 
# Test:  Spearman's rank correlation 
# Results: 
#  p.value:  8.824558e-14 
#  Strength:  r = 0.83 
#  Significant:  TRUE 

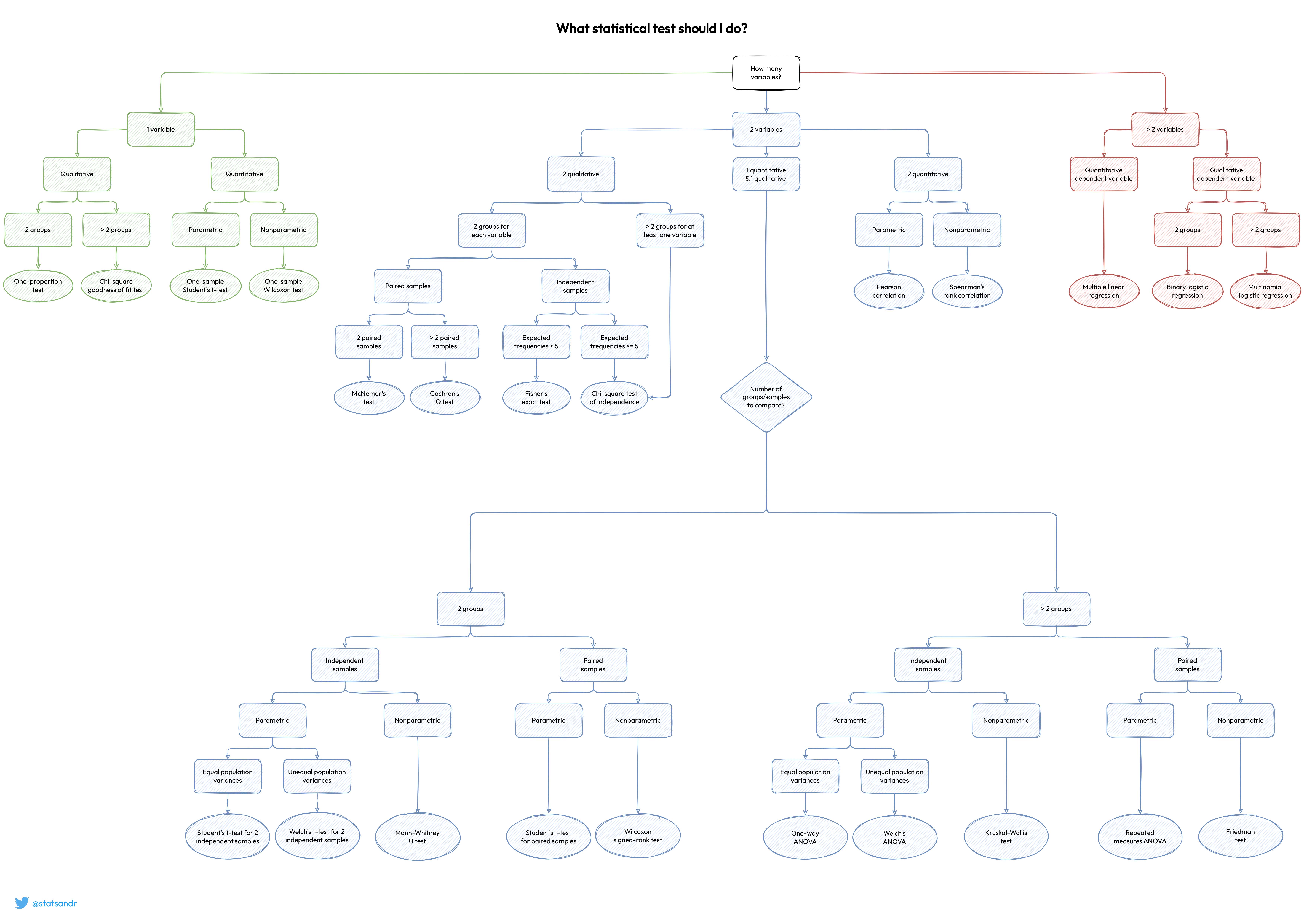
Method to choose stastitical test

Workflow - By Antoine Soetewey

Dependencies

These are automatically handled during installation.

Author

Wouter Zeevat

License

This package is licensed under the GPL-3 License.

You can freely use, modify, and redistribute the software under the terms of the GNU General Public License v3 (GPL-3). The key conditions of the GPL-3 license are:

For more information, see the full GPL-3 License.